Ne folosim de beneficiile programelor CAD pentru a excela în cercetarea și dezvoltarea proiectelor.
Modelăm în detaliu produsele noastre, asigurându-le o precizie și o structură optimizată.
Prin atenția acordată fiecărui detaliu al proiectului, creștem eficiența li precizia produselor realizate.
În procesul de dezvoltare al produselor, Ingineria Asistată de Calculator ne permite testarea funcționării acestora.
Identificăm probleme de proiectare și reducem numărul de prototipuri realizate.
Sistemul este integrat cu Proiectarea Asistată de Calculator, ceea ce asigură analize rapide și o calitate ridicată a produselor.
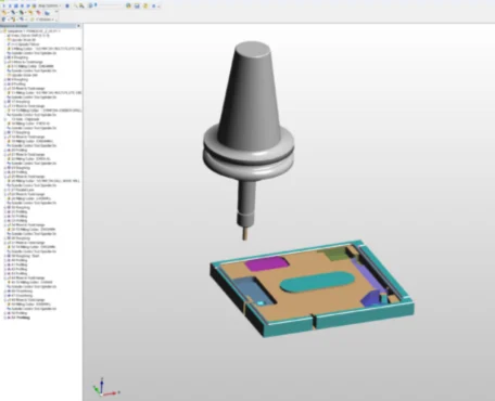
Programul de Fabricație Asistată de Calculator transformă modelele CAD în programe CNC pentru mașini unelte.
Integrarea proceselor conduce la creșterea preciziei de fabricație, îmbunătățește productivitatea și asigură rezultate de înaltă calitate.
Vibration testing is an important step in aerospace evaluation.
Folosim un simulator de vibrații pentru a reproduce mișcarea mecanică și forțele dinamice pe care sateliții le suportă la lansare.
Procesul de testare ne asigură asupra rezilienței și fiabilității structurilor în cele mai nefavorabile condiții de funcționare.
Testarea la coroziune este importantă pentru verificarea rezistenței materialelor și a acoperirilor componentelor aerospațiale.
A thermal vacuum chamber is an important equipment in aerospace parts testing.
It simulates space vacuum and temperatures, ensuring the reliability and performance of the components.
Gold Medal
Geneva 2021
Silver Medal
Geneva 2021